专业的团队,一流的服务,期待与您的合作!
网站首页
关于我们
公司简介
荣誉资质
合作伙伴
解决方案
服务客户
企业行业
零售行业
教育行业
医疗行业
人才招聘
新闻资讯
企业新闻
行业动态
客服中心
客户留言
联系我们
资料下载
首页
> > 行业动态
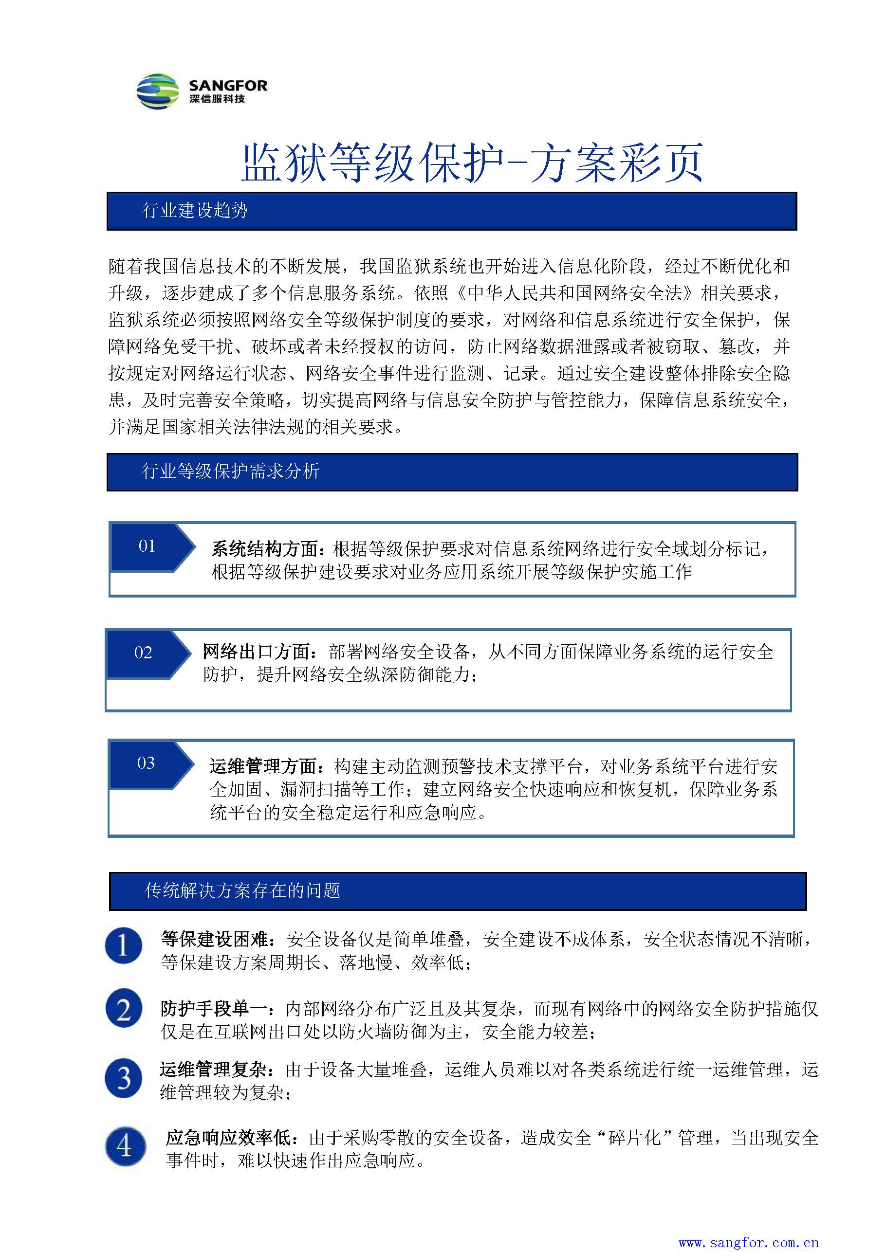
深信服监狱等级保护方案
发表时间:
2020-08-10
阅读次数: 字体:【
大
中
小
】
上一篇:
深信服-数字校园解决方案
下一篇:
深信服法院等级保护方案
关于我们
公司简介
荣誉资质
合作伙伴
服务客户
企业行业
零售行业
教育行业
医疗行业
客服中心
客户留言
联系我们
资料下载
联系我们
安徽伟能达信息科技有限公司
公司地址:安徽省合肥市蜀山区黄山路汇峰大厦1918室
服务热线:400-8118-176
公司传真:0551-62834402
电子邮件:ahwnd@ahwnd.com
Copyright © 2019-
安徽伟能达信息科技有限公司 All Rights Reserved.